街坊朋友们注意!
随着全国各地气温下降
流感病毒进入活跃期
中国疾控中心日前发布的流感监测周报显示,目前我国南方省份流感活动上升。专家预测,受多方面因素影响,今年我国的流感流行季可能提前到来,流行毒株也与去年不同。
10月19日,广东疾控发文提醒:秋冬流感高发季节即将到来!预防绝招是:接种疫苗!

今年流感有何特点?
主要流行的毒株是哪种?
三价和四价疫苗有什么区别?
一起来了解↓↓
01
今年流行毒株与去年不同需引起重视
首都医科大学附属北京佑安医院感染综合科主任医师李侗曾介绍,今年日本从10月份就开始进入流感季,比往年要早了一个多月。此外,英国、德国、意大利近期也发现流感病例开始明显增加。很多专家认为今年流感季可能会更早一些,另外感染人数会更多。
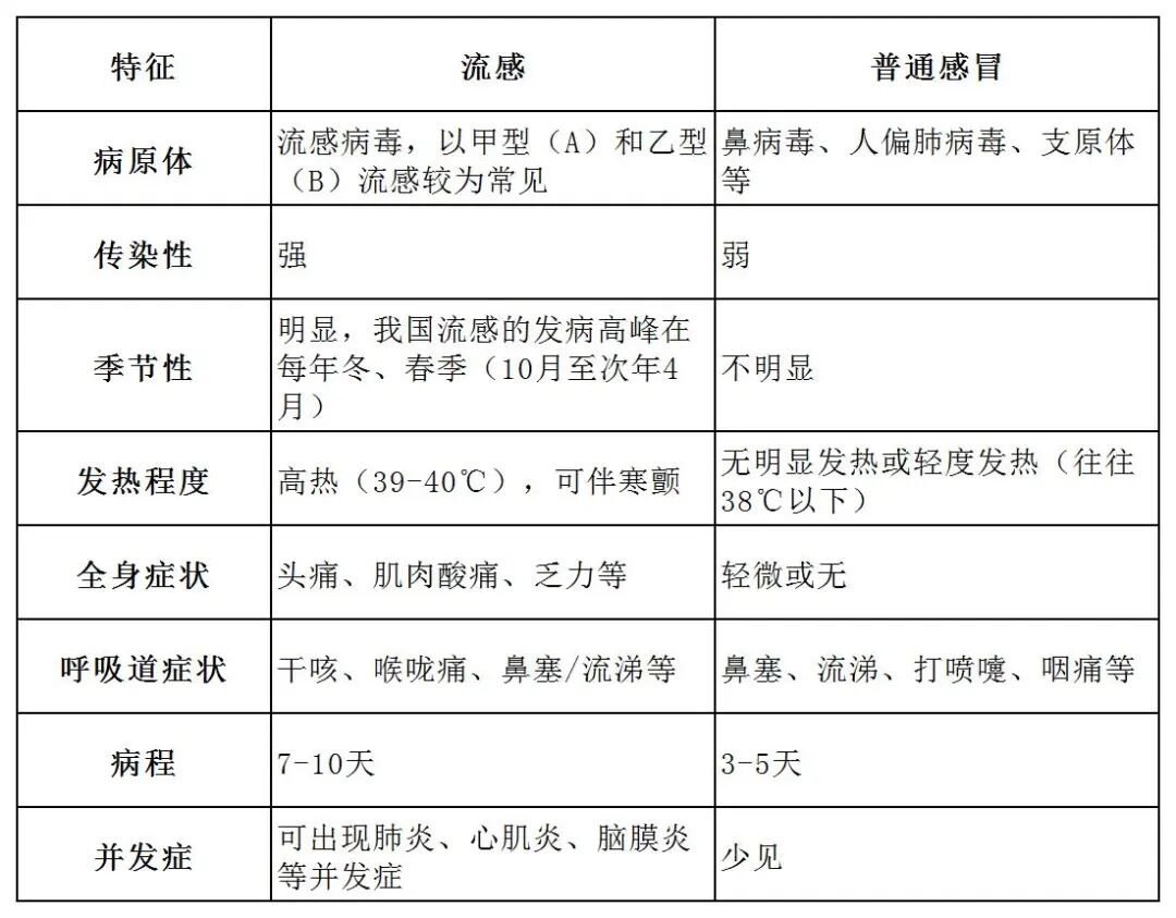
从毒株类型上来说,今年报告的毒株主要是甲型H3N2,而去年是甲型H1N1,因此大众对今年流行的H3N2毒株的免疫力就会更低一些,需引起重视。
李侗曾介绍,临床上来看,甲型H1N1、甲型H3N2和乙型流感主要症状都是发热、咳嗽、咽痛,全身的酸痛、乏力和头痛都比较明显。

普通感冒往往以鼻塞、流涕、打喷嚏等上呼吸道症状为主,全身症状轻微。如果出现突发高烧、全身酸痛乏力、头痛等症状,要高度警惕流感。
02
流感进入高发季抓紧时间接种疫苗
接种流感疫苗是预防流感、减少重症最有效的手段。现在可供选择的疫苗有哪些?应该如何选择?
■ 什么时候接种?
为达到良好预防效果,流感疫苗推荐接种时间为9至11月,以保障在流行高峰前形成有效免疫屏障。若未及时接种,整个流行期内仍可接种。
■ 去年打过疫苗了,今年还需要重新打吗?
一般来说,接种流感疫苗2至4周后可产生具有保护水平的抗体,对抗原类似毒株的保护作用可维持6至8个月。并且,由于流感病毒变异快,每年流行的毒株都可能不同,因此,流感疫苗需要每年接种,以确保接种者获得针对当年流行毒株的最新保护。
■ 这五类高危人群应及时接种疫苗
国家卫生健康委建议,所有6月龄以上且无接种禁忌的人群都需要每年接种流感疫苗。以下五类高危人群感染流感病毒后易发展为重型/危重型病例,应给予高度重视,提前接种疫苗,出现症状后及时进行流感病毒核酸检测及其他必要检查。
年龄小于5岁的儿童(年龄小于2岁更易发生严重并发症);
大于65岁的老年人;
肥胖者;
妊娠及围产期妇女;
伴有以下疾病及状况者:慢性呼吸系统疾病、心血管系统疾病(高血压除外)、肾病、肝病、血液系统疾病、神经系统及神经肌肉疾病、代谢及内分泌系统疾病、恶性肿瘤、免疫功能抑制等。
接种流感疫苗不但可以起到较好的自身预防效果,还能更好建立免疫屏障,预防流感在全人群中的传播。
■ “三价”“四价”流感疫苗有区别吗?
目前,我国可供接种的流感疫苗主要有三种类型:流感病毒灭活(裂解)疫苗(三价/四价,注射);流感病毒灭活(亚单位)疫苗(三价/四价,注射);流感病毒减毒活疫苗(三价,鼻喷)。
疫苗的“价”指的是它能预防的病毒型别数量,四价比三价多覆盖一种乙型流感毒株。李侗曾介绍,虽然四价比三价多了一个保护,但实际上多出来的一价,最近四年全世界都没有发现该毒株。从效果上来说,三价和四价区别不大,建议接种点有哪种就打哪种,不要因为疫苗种类延误接种的时间。
03
如何做好个人防护?
流感以呼吸道飞沫传播为主,也可通过接触被污染的手、日常用具等间接传播。
为做好个人健康防护,在此提醒:
高风险人群要养成勤洗手、多通风等良好习惯,前往人员密集场所时应规范佩戴口罩。
任何人出现发热、咳嗽等呼吸道感染症状,即便症状轻微,也需佩戴口罩并尽早就医,同时避免上班或上学,防止病毒传播。
快快转发到家人群
提醒收藏!

街坊朋友们注意!
随着全国各地气温下降
流感病毒进入活跃期
中国疾控中心日前发布的流感监测周报显示,目前我国南方省份流感活动上升。专家预测,受多方面因素影响,今年我国的流感流行季可能提前到来,流行毒株也与去年不同。
10月19日,广东疾控发文提醒:秋冬流感高发季节即将到来!预防绝招是:接种疫苗!

今年流感有何特点?
主要流行的毒株是哪种?
三价和四价疫苗有什么区别?
一起来了解↓↓
01
今年流行毒株与去年不同需引起重视
首都医科大学附属北京佑安医院感染综合科主任医师李侗曾介绍,今年日本从10月份就开始进入流感季,比往年要早了一个多月。此外,英国、德国、意大利近期也发现流感病例开始明显增加。很多专家认为今年流感季可能会更早一些,另外感染人数会更多。
从毒株类型上来说,今年报告的毒株主要是甲型H3N2,而去年是甲型H1N1,因此大众对今年流行的H3N2毒株的免疫力就会更低一些,需引起重视。
李侗曾介绍,临床上来看,甲型H1N1、甲型H3N2和乙型流感主要症状都是发热、咳嗽、咽痛,全身的酸痛、乏力和头痛都比较明显。

普通感冒往往以鼻塞、流涕、打喷嚏等上呼吸道症状为主,全身症状轻微。如果出现突发高烧、全身酸痛乏力、头痛等症状,要高度警惕流感。
02
流感进入高发季抓紧时间接种疫苗
接种流感疫苗是预防流感、减少重症最有效的手段。现在可供选择的疫苗有哪些?应该如何选择?
■ 什么时候接种?
为达到良好预防效果,流感疫苗推荐接种时间为9至11月,以保障在流行高峰前形成有效免疫屏障。若未及时接种,整个流行期内仍可接种。
■ 去年打过疫苗了,今年还需要重新打吗?
一般来说,接种流感疫苗2至4周后可产生具有保护水平的抗体,对抗原类似毒株的保护作用可维持6至8个月。并且,由于流感病毒变异快,每年流行的毒株都可能不同,因此,流感疫苗需要每年接种,以确保接种者获得针对当年流行毒株的最新保护。
■ 这五类高危人群应及时接种疫苗
国家卫生健康委建议,所有6月龄以上且无接种禁忌的人群都需要每年接种流感疫苗。以下五类高危人群感染流感病毒后易发展为重型/危重型病例,应给予高度重视,提前接种疫苗,出现症状后及时进行流感病毒核酸检测及其他必要检查。
年龄小于5岁的儿童(年龄小于2岁更易发生严重并发症);
大于65岁的老年人;
肥胖者;
妊娠及围产期妇女;
伴有以下疾病及状况者:慢性呼吸系统疾病、心血管系统疾病(高血压除外)、肾病、肝病、血液系统疾病、神经系统及神经肌肉疾病、代谢及内分泌系统疾病、恶性肿瘤、免疫功能抑制等。
接种流感疫苗不但可以起到较好的自身预防效果,还能更好建立免疫屏障,预防流感在全人群中的传播。
■ “三价”“四价”流感疫苗有区别吗?
目前,我国可供接种的流感疫苗主要有三种类型:流感病毒灭活(裂解)疫苗(三价/四价,注射);流感病毒灭活(亚单位)疫苗(三价/四价,注射);流感病毒减毒活疫苗(三价,鼻喷)。
疫苗的“价”指的是它能预防的病毒型别数量,四价比三价多覆盖一种乙型流感毒株。李侗曾介绍,虽然四价比三价多了一个保护,但实际上多出来的一价,最近四年全世界都没有发现该毒株。从效果上来说,三价和四价区别不大,建议接种点有哪种就打哪种,不要因为疫苗种类延误接种的时间。
03
如何做好个人防护?
流感以呼吸道飞沫传播为主,也可通过接触被污染的手、日常用具等间接传播。
为做好个人健康防护,在此提醒:
高风险人群要养成勤洗手、多通风等良好习惯,前往人员密集场所时应规范佩戴口罩。
任何人出现发热、咳嗽等呼吸道感染症状,即便症状轻微,也需佩戴口罩并尽早就医,同时避免上班或上学,防止病毒传播。
快快转发到家人群
提醒收藏!

暂时没有评论