中国疾控中心监测显示,目前我国南方省份流感活动上升。受多方面因素影响,今年我国的流感流行季可能提前到来,流行毒株也与去年不同。
今年流感有何特点?
主要流行的毒株是哪种?
三价和四价疫苗有什么区别?
一文了解
今年流行毒株与去年不同
首都医科大学附属北京佑安医院感染综合科主任医师李侗曾介绍,今年日本从10月份就开始进入流感季,比往年要早了一个多月。英国、德国、意大利近期也发现流感病例开始明显增加。所以很多专家也认为今年流感季可能会更早一些,另外感染人数会更多。
从毒株类型上来说,今年可能报告的毒株主要是甲型H3N2,而去年是甲型H1N1,因此大众对今年流行的H3N2毒株的免疫力就会更低一些,需引起重视。
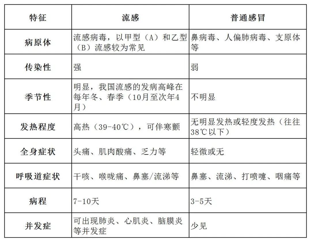
流感还是普通感冒?
早识别、早就诊
流感是由流感病毒引起的一种急性呼吸道传染病,虽为自限性疾病,但部分重症流感患者病情进展迅速,可引发肺炎、脑膜炎、心肌炎等严重并发症,诱发多器官功能衰竭,甚至危及生命。
因此,早期识别至关重要。
李侗曾介绍,从临床上来说,甲型H1N1、甲型H3N2和乙型流感主要症状都是发热、咳嗽、咽痛,全身的酸痛、乏力和头痛都比较明显。
普通感冒往往以鼻塞、流涕、打喷嚏等上呼吸道症状为主,全身症状轻微。如果出现突发高烧、全身酸痛乏力、头痛等症状,要高度警惕流感。
接种流感疫苗是预防流感、减少重症最有效的手段。
流感进入高发季
抓紧时间接种疫苗
什么时候接种?
为达到良好预防效果,流感疫苗推荐接种时间为9-11月,以保障在流行高峰前形成有效免疫屏障。若未及时接种,整个流行期内仍可接种。
去年打过疫苗了
今年还需要重新打吗?
需要,一般来说,接种流感疫苗2-4周后可产生具有保护水平的抗体,对抗原类似毒株的保护作用可维持6-8个月。
且由于流感病毒变异快,每年流行的毒株都可能不同,因此,流感疫苗需要每年接种,以确保接种者获得针对当年流行毒株的最新保护。
这五类高危人群
更应及时接种
国家卫生健康委建议,所有6月龄以上且无接种禁忌的人群都需要每年接种流感疫苗。以下这五类高危人群感染流感病毒后易发展为重型/危重型病例,应给予高度重视,提前接种疫苗,出现症状后及时进行流感病毒核酸检测及其他必要检查。
年龄小于5岁的儿童(年龄小于2岁更易发生严重并发症);大于65岁的老年人;肥胖者;妊娠及围产期妇女;伴有以下疾病及状况者:慢性呼吸系统疾病、心血管系统疾病(高血压除外)、肾病、肝病、血液系统疾病、神经系统及神经肌肉疾病、代谢及内分泌系统疾病、恶性肿瘤、免疫功能抑制等。
接种流感疫苗不但可以起到较好的自身预防效果,还能更好建立免疫屏障,预防流感在全人群中的传播。
“三价”“四价”
流感疫苗有区别吗?
目前我国可供接种的流感疫苗主要有三种。
疫苗的“价”指的是它能预防的病毒型别数量,四价比三价多覆盖一种乙型流感毒株。
没有四价流感疫苗
打三价可以吗?
首都医科大学附属北京佑安医院感染综合科主任医师李侗曾介绍,虽然四价比三价多了一个保护,但实际上多出来的这一价,最近四年全世界都没有发现毒株。所以从效果上来说,三价和四价区别不大,建议接种点有哪种就打哪种,不要因为疫苗种类延误接种的时间。
那么,流感疫苗应该去哪儿打?
疫苗接种必须由符合条件的医疗机构承担。接种单位常设在社区卫生服务中心、乡镇卫生院或综合医院。大家可就近、就便选择接种单位前往接种。
一旦出现高热、全身酸痛等流感样症状,应佩戴口罩,及时到正规医疗机构就诊,勿自行诊断用药。
国家应急广播提醒
今年流感季或提前到来
疫苗接种时间也应提前
尤其是五类高危人群
更应引起重视
尽早接种及时检测
中国疾控中心监测显示,目前我国南方省份流感活动上升。受多方面因素影响,今年我国的流感流行季可能提前到来,流行毒株也与去年不同。
今年流感有何特点?
主要流行的毒株是哪种?
三价和四价疫苗有什么区别?
一文了解
今年流行毒株与去年不同
首都医科大学附属北京佑安医院感染综合科主任医师李侗曾介绍,今年日本从10月份就开始进入流感季,比往年要早了一个多月。英国、德国、意大利近期也发现流感病例开始明显增加。所以很多专家也认为今年流感季可能会更早一些,另外感染人数会更多。
从毒株类型上来说,今年可能报告的毒株主要是甲型H3N2,而去年是甲型H1N1,因此大众对今年流行的H3N2毒株的免疫力就会更低一些,需引起重视。
流感还是普通感冒?
早识别、早就诊
流感是由流感病毒引起的一种急性呼吸道传染病,虽为自限性疾病,但部分重症流感患者病情进展迅速,可引发肺炎、脑膜炎、心肌炎等严重并发症,诱发多器官功能衰竭,甚至危及生命。
因此,早期识别至关重要。
李侗曾介绍,从临床上来说,甲型H1N1、甲型H3N2和乙型流感主要症状都是发热、咳嗽、咽痛,全身的酸痛、乏力和头痛都比较明显。
普通感冒往往以鼻塞、流涕、打喷嚏等上呼吸道症状为主,全身症状轻微。如果出现突发高烧、全身酸痛乏力、头痛等症状,要高度警惕流感。
接种流感疫苗是预防流感、减少重症最有效的手段。
流感进入高发季
抓紧时间接种疫苗
什么时候接种?
为达到良好预防效果,流感疫苗推荐接种时间为9-11月,以保障在流行高峰前形成有效免疫屏障。若未及时接种,整个流行期内仍可接种。
去年打过疫苗了
今年还需要重新打吗?
需要,一般来说,接种流感疫苗2-4周后可产生具有保护水平的抗体,对抗原类似毒株的保护作用可维持6-8个月。
且由于流感病毒变异快,每年流行的毒株都可能不同,因此,流感疫苗需要每年接种,以确保接种者获得针对当年流行毒株的最新保护。
这五类高危人群
更应及时接种
国家卫生健康委建议,所有6月龄以上且无接种禁忌的人群都需要每年接种流感疫苗。以下这五类高危人群感染流感病毒后易发展为重型/危重型病例,应给予高度重视,提前接种疫苗,出现症状后及时进行流感病毒核酸检测及其他必要检查。
年龄小于5岁的儿童(年龄小于2岁更易发生严重并发症);大于65岁的老年人;肥胖者;妊娠及围产期妇女;伴有以下疾病及状况者:慢性呼吸系统疾病、心血管系统疾病(高血压除外)、肾病、肝病、血液系统疾病、神经系统及神经肌肉疾病、代谢及内分泌系统疾病、恶性肿瘤、免疫功能抑制等。
接种流感疫苗不但可以起到较好的自身预防效果,还能更好建立免疫屏障,预防流感在全人群中的传播。
“三价”“四价”
流感疫苗有区别吗?
目前我国可供接种的流感疫苗主要有三种。
疫苗的“价”指的是它能预防的病毒型别数量,四价比三价多覆盖一种乙型流感毒株。
没有四价流感疫苗
打三价可以吗?
首都医科大学附属北京佑安医院感染综合科主任医师李侗曾介绍,虽然四价比三价多了一个保护,但实际上多出来的这一价,最近四年全世界都没有发现毒株。所以从效果上来说,三价和四价区别不大,建议接种点有哪种就打哪种,不要因为疫苗种类延误接种的时间。
那么,流感疫苗应该去哪儿打?
疫苗接种必须由符合条件的医疗机构承担。接种单位常设在社区卫生服务中心、乡镇卫生院或综合医院。大家可就近、就便选择接种单位前往接种。
一旦出现高热、全身酸痛等流感样症状,应佩戴口罩,及时到正规医疗机构就诊,勿自行诊断用药。
国家应急广播提醒
今年流感季或提前到来
疫苗接种时间也应提前
尤其是五类高危人群
更应引起重视
尽早接种及时检测
-我已经到底线啦-


暂时没有评论