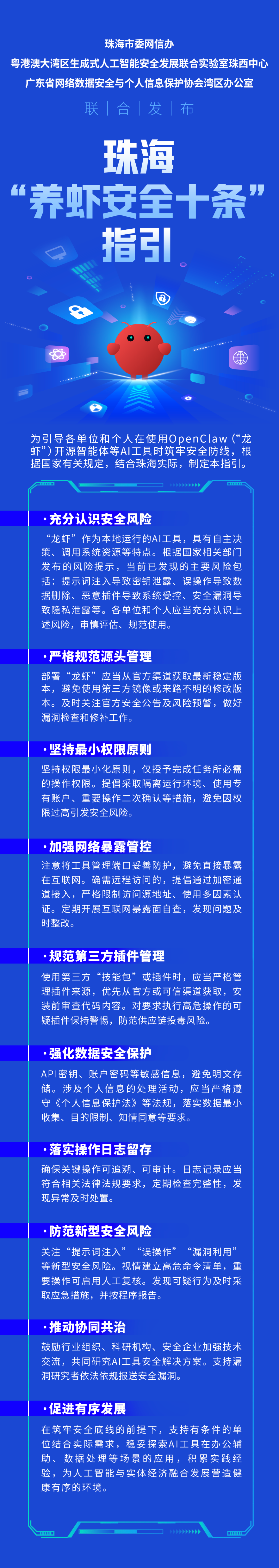
全网都在养“AI龙虾”,如何筑牢AI 智能体安全防线?3月18日,珠海市委网信办、粤港澳大湾区生成式人工智能安全发展联合实验室珠西中心、广东省数据安全与个人信息保护协会湾区办公室等单位联合发布《珠海市“养虾安全十条”——“龙虾”安全使用指引》(以下简称“养虾安全十条”),提出“充分认识安全风险”“严格规范源头管理”“坚持最小权限原则”等10条“龙虾”安全使用指引。
近期席卷全球的OpenClaw,将人工智能从“能说”的对话时代,推向“能干”的行动时代。3月10日以来,国家互联网应急中心、中央网信办数据与技术保障中心接连发布关于OpenClaw安全应用的风险提示,相关部委平台监测发现,部分实例在默认或不当配置下存在较高安全风险,极易引发网络攻击、信息泄露等问题。
针对近期OpenClaw(“龙虾”)引发的本地开源智能体部署热潮,在3月18日“金山·智城计划”启动活动上,珠海市委网信办、粤港澳大湾区生成式人工智能安全发展联合实验室珠西中心、广东省数据安全与个人信息保护协会湾区办公室等单位,联合发布了“养虾安全十条”,旨在引导各单位和个人在使用OpenClaw(“龙虾”)开源智能体等AI工具时筑牢安全防线。
珠海市委网信办副主任林新锋指出,人工智能的普及必须坚持高质量发展与高水平安全良性互动。他强调,各单位和个人在部署AI工具时,需严格规范源头管理、坚持最小权限原则、强化数据安全保护。此次发布“养虾安全十条”,旨在为AI技术与实体经济的深度融合营造健康、有序的发展环境。
“养虾安全十条”涵盖安全风险认知、源头管理、权限管控、网络防护、插件管理、数据保护、日志留存、新型风险防范、协同共治及有序发展十大核心内容,明确要求使用者从官方渠道获取工具版本、坚持最小权限原则、加强网络暴露管控、规范第三方插件使用,强化API密钥等敏感信息保护,落实操作日志留存,警惕提示词注入等新型安全风险。同时,“十条”鼓励行业组织、科研机构及安全企业加强技术交流,支持漏洞研究者依法报送安全漏洞,并支持各单位在筑牢安全底线的前提下,探索AI工具在办公辅助、数据处理等场景的合理应用,助力人工智能与实体经济健康融合发展。

全网都在养“AI龙虾”,如何筑牢AI 智能体安全防线?3月18日,珠海市委网信办、粤港澳大湾区生成式人工智能安全发展联合实验室珠西中心、广东省数据安全与个人信息保护协会湾区办公室等单位联合发布《珠海市“养虾安全十条”——“龙虾”安全使用指引》(以下简称“养虾安全十条”),提出“充分认识安全风险”“严格规范源头管理”“坚持最小权限原则”等10条“龙虾”安全使用指引。
近期席卷全球的OpenClaw,将人工智能从“能说”的对话时代,推向“能干”的行动时代。3月10日以来,国家互联网应急中心、中央网信办数据与技术保障中心接连发布关于OpenClaw安全应用的风险提示,相关部委平台监测发现,部分实例在默认或不当配置下存在较高安全风险,极易引发网络攻击、信息泄露等问题。
针对近期OpenClaw(“龙虾”)引发的本地开源智能体部署热潮,在3月18日“金山·智城计划”启动活动上,珠海市委网信办、粤港澳大湾区生成式人工智能安全发展联合实验室珠西中心、广东省数据安全与个人信息保护协会湾区办公室等单位,联合发布了“养虾安全十条”,旨在引导各单位和个人在使用OpenClaw(“龙虾”)开源智能体等AI工具时筑牢安全防线。
珠海市委网信办副主任林新锋指出,人工智能的普及必须坚持高质量发展与高水平安全良性互动。他强调,各单位和个人在部署AI工具时,需严格规范源头管理、坚持最小权限原则、强化数据安全保护。此次发布“养虾安全十条”,旨在为AI技术与实体经济的深度融合营造健康、有序的发展环境。
“养虾安全十条”涵盖安全风险认知、源头管理、权限管控、网络防护、插件管理、数据保护、日志留存、新型风险防范、协同共治及有序发展十大核心内容,明确要求使用者从官方渠道获取工具版本、坚持最小权限原则、加强网络暴露管控、规范第三方插件使用,强化API密钥等敏感信息保护,落实操作日志留存,警惕提示词注入等新型安全风险。同时,“十条”鼓励行业组织、科研机构及安全企业加强技术交流,支持漏洞研究者依法报送安全漏洞,并支持各单位在筑牢安全底线的前提下,探索AI工具在办公辅助、数据处理等场景的合理应用,助力人工智能与实体经济健康融合发展。

-我已经到底线啦-


暂时没有评论