节后返工第一天,
是不是感觉和工位的椅子
“亲密”了不少?
裤腰默默放松了两扣?
体重秤也发来了“灵魂拷问”?
别慌,
珠海已为你备好了
“对症下药”的运动“处方”
——社区体育公园。
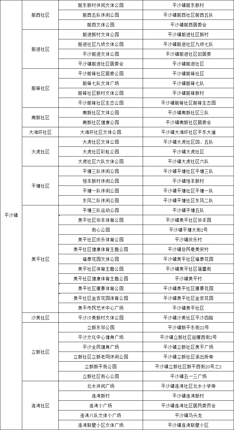
香洲区
在香洲,“家门口”“单位旁”的大小公园,让你随时就能动起来!香洲区已建成近200个社区体育公园。这些体育公园由城市闲置地、社区边角地改造而成。
▲正方滨河体育公园
这些社区体育公园集运动、文化、生态和社区服务于一体,不仅是挥洒汗水的运动场,更是邻里交流的会客厅、感受城市活力的微窗口。
香洲区社区体育公园
一览表
▲点击图片,放大查看
金湾区
从航空新城的智慧跑道,到西部城区的滨水花海,金湾的健身网络,正在用另一种速度生长。短短数年间,金湾以“公园+体育”的创新模式,将原本零散的城市边角、滨水湿地、待开发空地,系统编织。
金湾的社区体育公园早已不是零散的“点”,而是一张正在被精心织补的网络。每一处“金角银边”的激活,都是对“十分钟健身圈”的一次系统填空。如今,这张还在不断生长的活力版图,正一一落到了地图上。
金湾区社区体育公园
一览表
斗门区
当香洲的公园在楼宇间“见缝插针”,金湾的公园在新城“骨架生长”,斗门区的社区体育公园则注重山水禀赋与城乡肌理的结合,为市民提供便捷且富有田园风情的运动空间。
斗门的社区体育公园,用山的沉稳、水的灵动,以及城的烟火、村的温情,绘就了这张融合山水与乡愁的活力版图。
斗门区社区体育公园
一览表
高新区
在珠海高新区,海岸公园和大大小小40余个社区体育公园共同为居民提供强身健体、友好社交的平台。
各具特色的大小公园,正以独特的魅力,极大地满足了周边居民、产业园区员工的体育运动和休闲游憩需求,成为周边居民、产业人才业余文化生活的新阵地,提高了公共文化服务水平和社区文体发展水平。
高新区社区体育公园
这个春天,
与其为“胖三斤”焦虑,
不如快快跟着这份珠海健身地图
去抓“运动处方”吧!
别让这张珠海健身地图
“躺”在收藏夹里“吃灰”!
节后返工第一天,
是不是感觉和工位的椅子
“亲密”了不少?
裤腰默默放松了两扣?
体重秤也发来了“灵魂拷问”?
别慌,
珠海已为你备好了
“对症下药”的运动“处方”
——社区体育公园。
香洲区
在香洲,“家门口”“单位旁”的大小公园,让你随时就能动起来!香洲区已建成近200个社区体育公园。这些体育公园由城市闲置地、社区边角地改造而成。
▲正方滨河体育公园
这些社区体育公园集运动、文化、生态和社区服务于一体,不仅是挥洒汗水的运动场,更是邻里交流的会客厅、感受城市活力的微窗口。
香洲区社区体育公园
一览表
▲点击图片,放大查看
金湾区
从航空新城的智慧跑道,到西部城区的滨水花海,金湾的健身网络,正在用另一种速度生长。短短数年间,金湾以“公园+体育”的创新模式,将原本零散的城市边角、滨水湿地、待开发空地,系统编织。
金湾的社区体育公园早已不是零散的“点”,而是一张正在被精心织补的网络。每一处“金角银边”的激活,都是对“十分钟健身圈”的一次系统填空。如今,这张还在不断生长的活力版图,正一一落到了地图上。
金湾区社区体育公园
一览表
斗门区
当香洲的公园在楼宇间“见缝插针”,金湾的公园在新城“骨架生长”,斗门区的社区体育公园则注重山水禀赋与城乡肌理的结合,为市民提供便捷且富有田园风情的运动空间。
斗门的社区体育公园,用山的沉稳、水的灵动,以及城的烟火、村的温情,绘就了这张融合山水与乡愁的活力版图。
斗门区社区体育公园
一览表
高新区
在珠海高新区,海岸公园和大大小小40余个社区体育公园共同为居民提供强身健体、友好社交的平台。
各具特色的大小公园,正以独特的魅力,极大地满足了周边居民、产业园区员工的体育运动和休闲游憩需求,成为周边居民、产业人才业余文化生活的新阵地,提高了公共文化服务水平和社区文体发展水平。
高新区社区体育公园
这个春天,
与其为“胖三斤”焦虑,
不如快快跟着这份珠海健身地图
去抓“运动处方”吧!
别让这张珠海健身地图
“躺”在收藏夹里“吃灰”!
-我已经到底线啦-


暂时没有评论