张映竹
2026-02-12 14:23
新春佳节将至,年味正浓时,南海之滨的珠海已披上盛装,备好了一整座城市的惊喜与热情,欢迎全国各地的朋友,来珠海过新春!
珠海精心准备了百余项丰富多彩的新春活动,涵盖文化、旅游、体育、展览、购物等,从传统年俗到现代潮玩,从海岛风情到都市霓虹,总有一款能点亮你的新春假期。

沉浸传统邂逅文化年味
春节期间,珠海围绕非遗体验与民俗展演,推出系列文化活动。圆明新园举办中华彩灯嘉年华,集灯展、演艺、美食于一体。高新区唐家古镇推出“大唐妙会·喜迎春节”,以国潮元素再现古镇风情。
香洲区北山村连续四年举办“北山有年味”系列活动,以原生态新春仪式凝聚乡情。斗门接霞庄将举办青年NPC互动非遗贺岁活动,莲洲镇将推出“花开水乡·鱼戏莲洲”新春活动,融合非遗巡游与传统灯会,通过一系列沉浸式互动体验,传承非遗文化,让市民游客领略地道的岭南年俗魅力。

逛花市办年货解锁新春仪式感
八大迎春花市与年货市集,是你置办年礼的不二之选。珠海“花世界”新春花市集合近百家商户,为市民游客提供品类最全的年花选择。今年,珠海首次在港珠澳大桥珠海公路口岸开启“2026粤港澳海上花市”,成为服务跨境旅客、展现湾区年味的国门窗口。
香山场文创年花市集则融合了文创、非遗美食等,现场繁花似锦、货品琳琅。
此外,金湾区市民服务中心、高新区海岸公园、斗门大信新都汇等地也开设了集年花、年货、美食、娱乐、非遗体验于一体的综合性市集,方便市民一站式采购,让人们在花香与烟火气中,寻回记忆里最浓郁的年味。


畅游山海乐享活力假期
春节假期,横琴长隆度假区打造“在海里过个‘鲸’奇新年”主题活动,融合市集、巡游、新春特别版无人机烟花秀等精彩活动。万山群岛开展“福来万山”春节活动,在桂山岛、东澳岛、外伶仃岛推出互动体验项目,营造浓郁新春氛围。

为深化“陆岛联动”,珠海以“横琴长隆——海岛文旅产品联动套餐”为抓手,整合“主题乐园+高端海岛”资源,设计包含门票、船票、住宿的“一程多站”线路,通过线上、线下等渠道联合推广。此外,全市各大公园也策划了丰富活动,包括野狸岛公园的“超级马力光影秀”、海滨公园的“童话王国”活动、金湖公园的水上新春焕新活动等。
值得一提的是,以“珠西都市圈油菜花旅游嘉年华”为纽带,珠海联合中山、江门两地,同步启动“温泉旅游消费季”,春节去御温泉、海泉湾泡个暖汤,在氤氲热气中洗去旧岁疲惫,尽享冬日惬意。
此外,市民游客还可以在珠海太空中心开启“星际旅途”,参与港珠澳大桥游,登上蓝海豚岛,在世纪工程许下新年心愿。

舞动新春点燃运动激情
大年初一,充满年味的民俗活动让你元气满满开启新年。全市多个社区、广场、商圈、酒店等将举办醒狮巡游表演,营造喜庆祥和的节日氛围。
万雪汇冰雪乐园推出“高速通行费全额抵扣门票”的惠民举措,让市民在暖冬也可体验冰雪运动乐趣。大年初一,市民游客还可以参加“新春纳福步履开年”大门口湿地公园徒步活动,迈出“新年第一步”。还有“闹元宵享健身乐团圆”体育主题游园会、“舞狮送祥瑞欢喜闹元宵”珠港澳龙狮交流汇演活动等,为大家解锁新春游乐新体验。

艺术盛宴滋养心灵之美
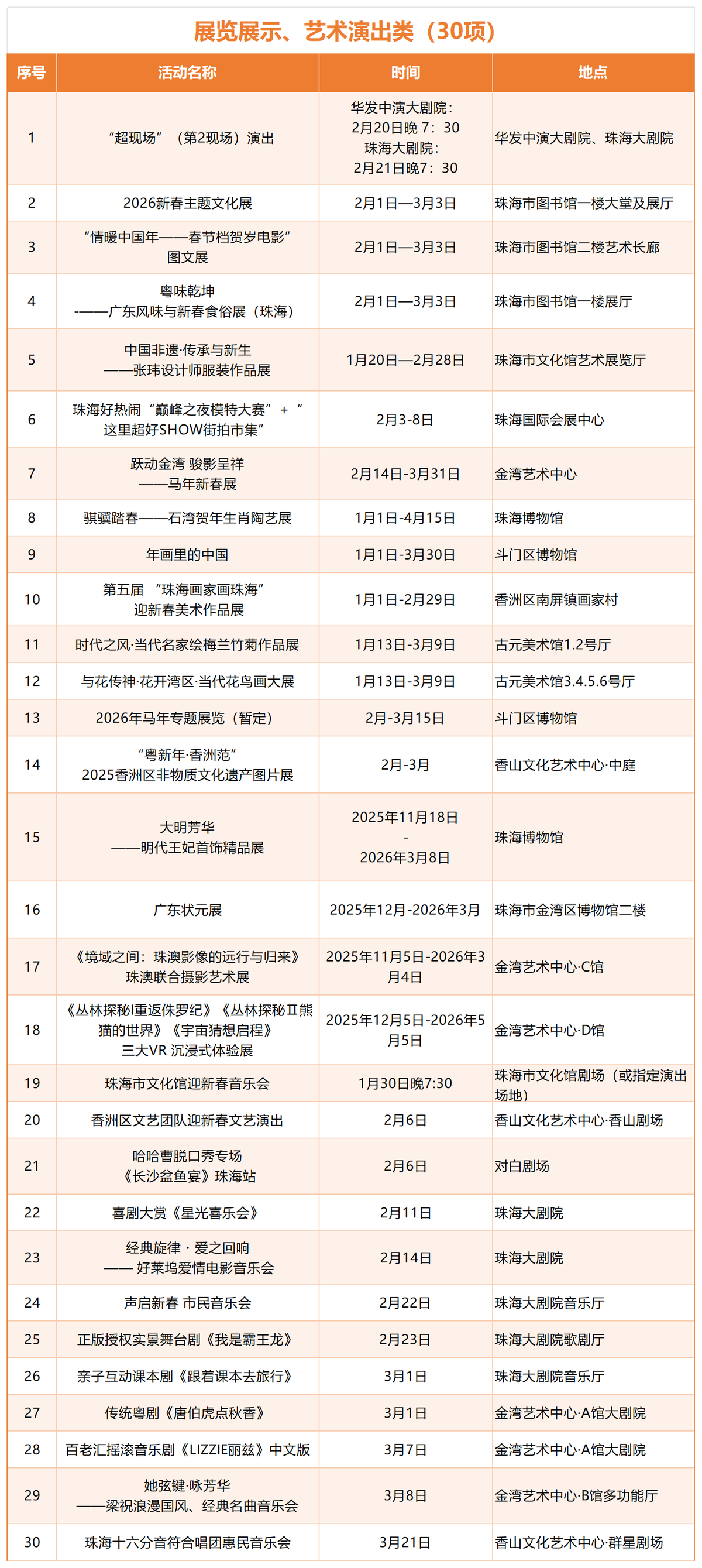
春节期间,全市公共文化场馆均正常开放。珠海博物馆推出“大明芳华——明代王妃首饰精品展”“骐骥踏春——石湾贺年生肖陶艺展”等精品特展,还将举办“博物馆里过大年”系列活动,围绕农历新年主题,开展传统非遗、文物修复、镂空拓印、木版年画等互动体验项目。
演出市场供给丰富,各大剧院好戏连台。珠海大剧院、华发中演大剧院将带来爆笑脱口秀、温馨亲子剧、浪漫音乐会、经典粤剧、百老汇摇滚音乐剧等多种演出。珠海还首次引进“超现场”数字演艺,将采用超高清实时制播技术,免费为市民游客同步直播北京京剧院经典京剧《四郎探母》和北方昆曲剧院昆曲《牡丹亭》两场国家级经典大戏,创新惠民形式,打造高品质文化惠民新场景。
花式促销助力消费市场
春节期间,珠海华发商都、富华里、印象城等各大商圈围绕国潮主题开展形式多样的美陈布展、互动体验与折扣满减促销。珠海度假村酒店、瑞吉酒店、喜来登酒店、东澳岛安麓酒店等均推出特色团圆宴、新春住宿套餐及新春主题活动,以文旅商深度融合,助力珠海新春消费市场热力十足。
这个春节,珠海以山海为景、以热情为邀,期待与你共度一个可玩、可赏、可品、可忆的暖心团圆年,珠海,等你来!





新春佳节将至,年味正浓时,南海之滨的珠海已披上盛装,备好了一整座城市的惊喜与热情,欢迎全国各地的朋友,来珠海过新春!
珠海精心准备了百余项丰富多彩的新春活动,涵盖文化、旅游、体育、展览、购物等,从传统年俗到现代潮玩,从海岛风情到都市霓虹,总有一款能点亮你的新春假期。

沉浸传统邂逅文化年味
春节期间,珠海围绕非遗体验与民俗展演,推出系列文化活动。圆明新园举办中华彩灯嘉年华,集灯展、演艺、美食于一体。高新区唐家古镇推出“大唐妙会·喜迎春节”,以国潮元素再现古镇风情。
香洲区北山村连续四年举办“北山有年味”系列活动,以原生态新春仪式凝聚乡情。斗门接霞庄将举办青年NPC互动非遗贺岁活动,莲洲镇将推出“花开水乡·鱼戏莲洲”新春活动,融合非遗巡游与传统灯会,通过一系列沉浸式互动体验,传承非遗文化,让市民游客领略地道的岭南年俗魅力。

逛花市办年货解锁新春仪式感
八大迎春花市与年货市集,是你置办年礼的不二之选。珠海“花世界”新春花市集合近百家商户,为市民游客提供品类最全的年花选择。今年,珠海首次在港珠澳大桥珠海公路口岸开启“2026粤港澳海上花市”,成为服务跨境旅客、展现湾区年味的国门窗口。
香山场文创年花市集则融合了文创、非遗美食等,现场繁花似锦、货品琳琅。
此外,金湾区市民服务中心、高新区海岸公园、斗门大信新都汇等地也开设了集年花、年货、美食、娱乐、非遗体验于一体的综合性市集,方便市民一站式采购,让人们在花香与烟火气中,寻回记忆里最浓郁的年味。


畅游山海乐享活力假期
春节假期,横琴长隆度假区打造“在海里过个‘鲸’奇新年”主题活动,融合市集、巡游、新春特别版无人机烟花秀等精彩活动。万山群岛开展“福来万山”春节活动,在桂山岛、东澳岛、外伶仃岛推出互动体验项目,营造浓郁新春氛围。

为深化“陆岛联动”,珠海以“横琴长隆——海岛文旅产品联动套餐”为抓手,整合“主题乐园+高端海岛”资源,设计包含门票、船票、住宿的“一程多站”线路,通过线上、线下等渠道联合推广。此外,全市各大公园也策划了丰富活动,包括野狸岛公园的“超级马力光影秀”、海滨公园的“童话王国”活动、金湖公园的水上新春焕新活动等。
值得一提的是,以“珠西都市圈油菜花旅游嘉年华”为纽带,珠海联合中山、江门两地,同步启动“温泉旅游消费季”,春节去御温泉、海泉湾泡个暖汤,在氤氲热气中洗去旧岁疲惫,尽享冬日惬意。
此外,市民游客还可以在珠海太空中心开启“星际旅途”,参与港珠澳大桥游,登上蓝海豚岛,在世纪工程许下新年心愿。

舞动新春点燃运动激情
大年初一,充满年味的民俗活动让你元气满满开启新年。全市多个社区、广场、商圈、酒店等将举办醒狮巡游表演,营造喜庆祥和的节日氛围。
万雪汇冰雪乐园推出“高速通行费全额抵扣门票”的惠民举措,让市民在暖冬也可体验冰雪运动乐趣。大年初一,市民游客还可以参加“新春纳福步履开年”大门口湿地公园徒步活动,迈出“新年第一步”。还有“闹元宵享健身乐团圆”体育主题游园会、“舞狮送祥瑞欢喜闹元宵”珠港澳龙狮交流汇演活动等,为大家解锁新春游乐新体验。

艺术盛宴滋养心灵之美
春节期间,全市公共文化场馆均正常开放。珠海博物馆推出“大明芳华——明代王妃首饰精品展”“骐骥踏春——石湾贺年生肖陶艺展”等精品特展,还将举办“博物馆里过大年”系列活动,围绕农历新年主题,开展传统非遗、文物修复、镂空拓印、木版年画等互动体验项目。
演出市场供给丰富,各大剧院好戏连台。珠海大剧院、华发中演大剧院将带来爆笑脱口秀、温馨亲子剧、浪漫音乐会、经典粤剧、百老汇摇滚音乐剧等多种演出。珠海还首次引进“超现场”数字演艺,将采用超高清实时制播技术,免费为市民游客同步直播北京京剧院经典京剧《四郎探母》和北方昆曲剧院昆曲《牡丹亭》两场国家级经典大戏,创新惠民形式,打造高品质文化惠民新场景。
花式促销助力消费市场
春节期间,珠海华发商都、富华里、印象城等各大商圈围绕国潮主题开展形式多样的美陈布展、互动体验与折扣满减促销。珠海度假村酒店、瑞吉酒店、喜来登酒店、东澳岛安麓酒店等均推出特色团圆宴、新春住宿套餐及新春主题活动,以文旅商深度融合,助力珠海新春消费市场热力十足。
这个春节,珠海以山海为景、以热情为邀,期待与你共度一个可玩、可赏、可品、可忆的暖心团圆年,珠海,等你来!





-我已经到底线啦-


暂时没有评论