宋雪梅
2026-01-10 14:34
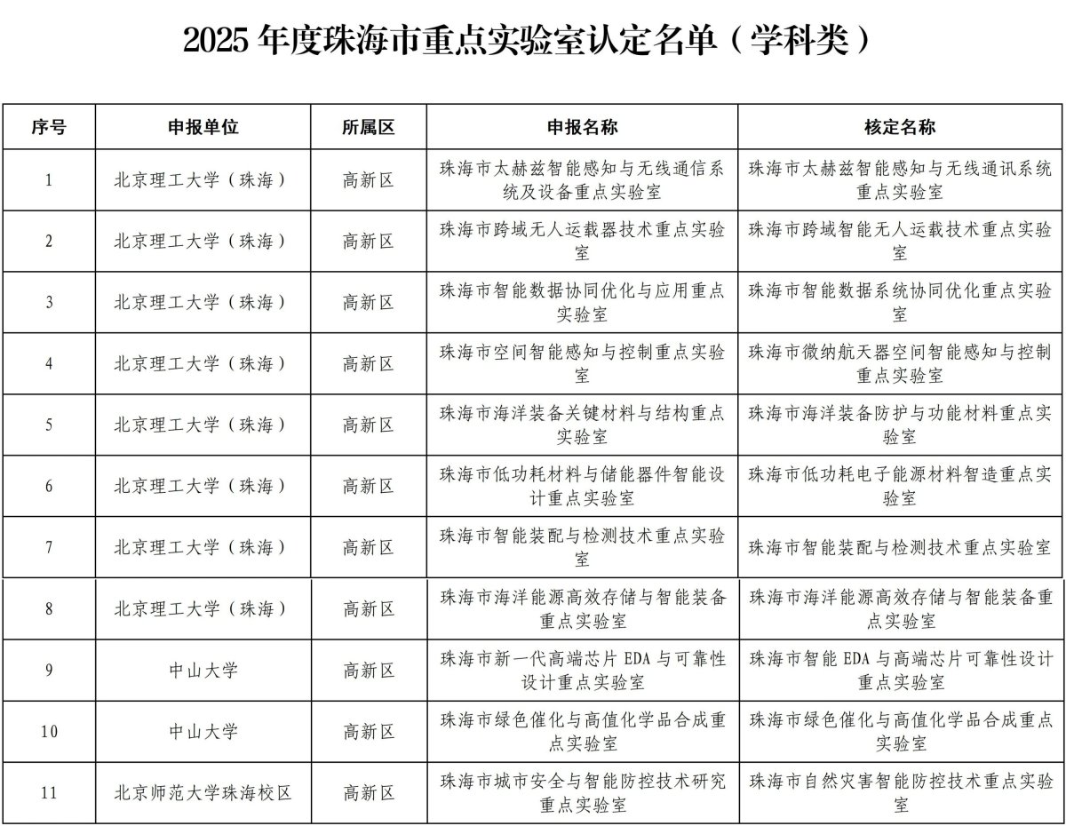
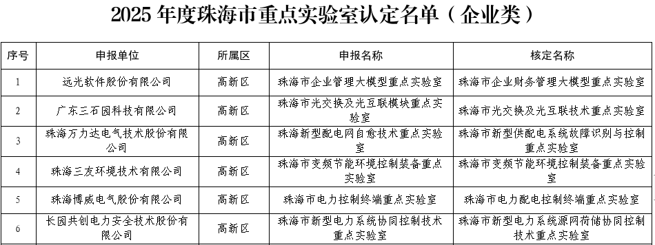
新年伊始,珠海高新区科技创新捷报频传。近日,珠海市科技创新局正式公布2025年度珠海市重点实验室认定名单,高新区表现极为亮眼,共有17家实验室成功入选,占全市认定总量的58.6%,以绝对优势领跑全市,充分展现了该区作为珠海科技创新核心引擎的雄厚底蕴与蓬勃活力。
主体多元,企业与高校协同发力
本次入选的17家实验室,鲜明体现了“企业”与“高校”双轮驱动的创新格局。其中,远光软件股份有限公司“珠海市企业财务管理大模型重点实验室” 等6家企业实验室获评市级重点实验室(企业类),占全市企业类总数的40%。同时,北京理工大学(珠海) 等3所高校的11家实验室获评市级重点实验室(学科类),占全市学科类总数的79%。这种企业与高校实验室齐头并进、协同发力的态势,为区域创新注入了多元动能。
为持续激发创新潜能,珠海高新区将依据相关政策,对获评的实验室予以相应奖励支持。截至目前,高新区已累计拥有省级重点实验室4家(占全市29%)、市级重点实验室43家(占全市44.3%),形成了梯队衔接、覆盖全面的高能级创新平台体系。此外,全区还拥有各级新型研发机构、企业技术中心、工程技术中心超百家,形成了覆盖基础研究、技术开发到成果转化的全链条创新平台网络,为产业升级提供了坚实支撑。
平台汇聚,创新生态体系持续优化
市级重点实验室是开展高水平基础与应用基础研究、汇聚高端人才与先进装备的核心载体。高新区这些实验室的密集布局,有效促进了前沿科学研究与产业实际需求的对接,成为破解关键核心技术瓶颈、推动“源头创新”向“产业赋能”转化的关键桥梁。
近年来,珠海高新区始终将科技创新置于发展全局的核心,通过精准施策,持续优化创新生态,形成平台网络日益完善、产学研融合纵深推进、企业梯队茁壮成长良好态势。区内已构建起涵盖重点实验室、新型研发机构、企业技术中心、工程技术中心等多层次、全链条的创新平台网络,包括省级新型研发机构7家、市级10家,各级企业技术中心超百家;已推动建设5家校企产学研联合实验室,并打造港珠澳高校联合虚拟实验室,汇聚了16所高校院所的1400余套科研设备,促进了创新要素的跨区域流动与共享;全区高新技术企业达761家,科技型中小企业804家,独角兽培育库入库企业52家,形成了以高新技术企业为核心的创新企业集群。
立足新的起点,珠海高新区将继续多措并举,强化科技创新战略支撑。未来将聚焦区域重点产业发展需求,着力攻克关键核心技术难题;深耕创新沃土,厚植人才根基;完善协同创新机制,推动教育、科技、人才一体化融合发展。目标是全力构建全域创新体系,加快打造成为引领珠江西岸地区的科技创新策源地、应用场景试验区和未来产业先行地,为珠海乃至粤港澳大湾区的高质量发展贡献更多“高新”力量。
封面图:吴长赋文字:宋雪梅 编辑:庞晓丹 责任编辑:帅云
新年伊始,珠海高新区科技创新捷报频传。近日,珠海市科技创新局正式公布2025年度珠海市重点实验室认定名单,高新区表现极为亮眼,共有17家实验室成功入选,占全市认定总量的58.6%,以绝对优势领跑全市,充分展现了该区作为珠海科技创新核心引擎的雄厚底蕴与蓬勃活力。
主体多元,企业与高校协同发力
本次入选的17家实验室,鲜明体现了“企业”与“高校”双轮驱动的创新格局。其中,远光软件股份有限公司“珠海市企业财务管理大模型重点实验室” 等6家企业实验室获评市级重点实验室(企业类),占全市企业类总数的40%。同时,北京理工大学(珠海) 等3所高校的11家实验室获评市级重点实验室(学科类),占全市学科类总数的79%。这种企业与高校实验室齐头并进、协同发力的态势,为区域创新注入了多元动能。
为持续激发创新潜能,珠海高新区将依据相关政策,对获评的实验室予以相应奖励支持。截至目前,高新区已累计拥有省级重点实验室4家(占全市29%)、市级重点实验室43家(占全市44.3%),形成了梯队衔接、覆盖全面的高能级创新平台体系。此外,全区还拥有各级新型研发机构、企业技术中心、工程技术中心超百家,形成了覆盖基础研究、技术开发到成果转化的全链条创新平台网络,为产业升级提供了坚实支撑。
平台汇聚,创新生态体系持续优化
市级重点实验室是开展高水平基础与应用基础研究、汇聚高端人才与先进装备的核心载体。高新区这些实验室的密集布局,有效促进了前沿科学研究与产业实际需求的对接,成为破解关键核心技术瓶颈、推动“源头创新”向“产业赋能”转化的关键桥梁。
近年来,珠海高新区始终将科技创新置于发展全局的核心,通过精准施策,持续优化创新生态,形成平台网络日益完善、产学研融合纵深推进、企业梯队茁壮成长良好态势。区内已构建起涵盖重点实验室、新型研发机构、企业技术中心、工程技术中心等多层次、全链条的创新平台网络,包括省级新型研发机构7家、市级10家,各级企业技术中心超百家;已推动建设5家校企产学研联合实验室,并打造港珠澳高校联合虚拟实验室,汇聚了16所高校院所的1400余套科研设备,促进了创新要素的跨区域流动与共享;全区高新技术企业达761家,科技型中小企业804家,独角兽培育库入库企业52家,形成了以高新技术企业为核心的创新企业集群。
立足新的起点,珠海高新区将继续多措并举,强化科技创新战略支撑。未来将聚焦区域重点产业发展需求,着力攻克关键核心技术难题;深耕创新沃土,厚植人才根基;完善协同创新机制,推动教育、科技、人才一体化融合发展。目标是全力构建全域创新体系,加快打造成为引领珠江西岸地区的科技创新策源地、应用场景试验区和未来产业先行地,为珠海乃至粤港澳大湾区的高质量发展贡献更多“高新”力量。
封面图:吴长赋文字:宋雪梅 编辑:庞晓丹 责任编辑:帅云
-我已经到底线啦-


暂时没有评论