苏振华
2025-12-03 20:04
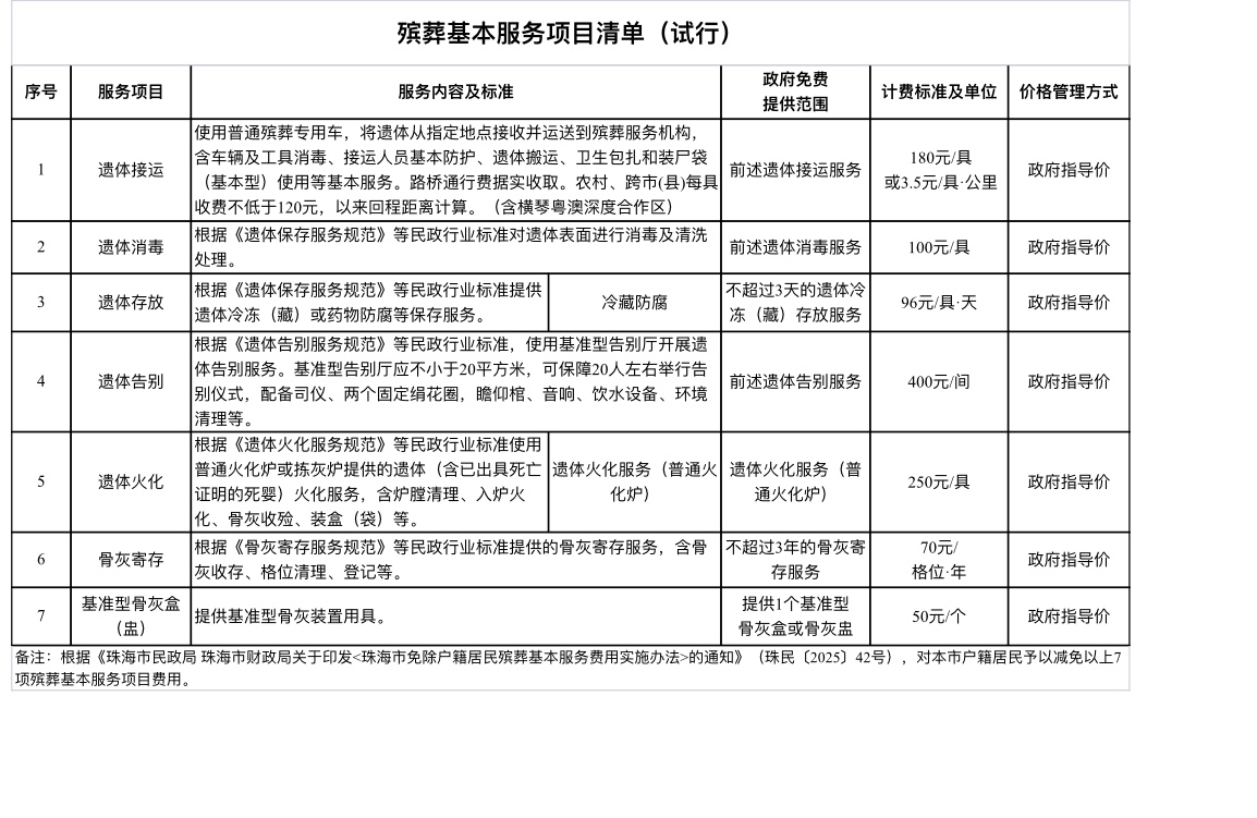
近日,珠海市民政局、珠海市发展和改革局、珠海市财政局、珠海市市场监督管理局联合发布《殡葬基本服务项目清单(试行)》及《殡葬非基本服务项目清单(试行)》(以下简称“两张清单”),进一步规范殡葬服务项目设置和收费行为,减轻群众身后事负担,明确“可选择性”服务的定价边界;其中,7项基本服务对本市户籍居民予以减免,非基本服务明确定价区间。
7项基本服务:对户籍居民减免费用
此次明确的7项殡葬基本服务,涵盖遗体接运、消毒、存放、告别、火化、骨灰寄存及基准型骨灰盒(盅),全部执行政府指导价,对本市户籍居民可直接减免这些项目费用。
具体收费如下:
遗体接运。提供普通殡葬专用车运输、车辆消毒、遗体搬运等基础服务,收费按180元/具或3.5元/具·公里(农村、跨市县等场景收费不低于120元,按来回里程计算);
遗体消毒、存放。遗体表面消毒处理收费100元/具,3天内遗体冷冻存放96元/具·天;
遗体告别、火化。不小于20平方米的基准型告别厅(含司仪、花圈等配置)收费400元/间,普通火化炉火化服务250元/具;
骨灰相关服务。骨灰寄存(3年内)70元/格位·年,基准型骨灰盒(盅)50元/个。
11项非基本服务:明确定价区间
针对多样化、可选择性的丧葬服务需求,清单同步规范了11项非基本服务的收费范围,避免不合理溢价。
如遗体更衣(400-680元/具)、化妆(200-350元/具)等服务,按不同状况与状态浮动定价;
特殊遗体处理(100-3000元/项)、特需告别服务(940-3880元/小时)等服务项目,根据实际耗材、场地规模等确定最终费用;
殡葬用品(寿衣类每项1500元以下、装饰类每项5000元以下等),按进销差价合理确定收费标准。
管理升级 服务透明化
相关政策还明确,我市殡葬服务机构需严格按“两张清单”实行清单化管理,“两张清单”外不得设立其他收费项目、不得收取其他费用。
基本服务通过政府保障降低民生成本,非基本服务通过区间定价规范市场行为,既满足“逝有所安”,告慰逝者、宽慰生者的基本需求,也为多样化服务提供了清晰的使用指引。
具体清单

近日,珠海市民政局、珠海市发展和改革局、珠海市财政局、珠海市市场监督管理局联合发布《殡葬基本服务项目清单(试行)》及《殡葬非基本服务项目清单(试行)》(以下简称“两张清单”),进一步规范殡葬服务项目设置和收费行为,减轻群众身后事负担,明确“可选择性”服务的定价边界;其中,7项基本服务对本市户籍居民予以减免,非基本服务明确定价区间。
7项基本服务:对户籍居民减免费用
此次明确的7项殡葬基本服务,涵盖遗体接运、消毒、存放、告别、火化、骨灰寄存及基准型骨灰盒(盅),全部执行政府指导价,对本市户籍居民可直接减免这些项目费用。
具体收费如下:
遗体接运。提供普通殡葬专用车运输、车辆消毒、遗体搬运等基础服务,收费按180元/具或3.5元/具·公里(农村、跨市县等场景收费不低于120元,按来回里程计算);
遗体消毒、存放。遗体表面消毒处理收费100元/具,3天内遗体冷冻存放96元/具·天;
遗体告别、火化。不小于20平方米的基准型告别厅(含司仪、花圈等配置)收费400元/间,普通火化炉火化服务250元/具;
骨灰相关服务。骨灰寄存(3年内)70元/格位·年,基准型骨灰盒(盅)50元/个。
11项非基本服务:明确定价区间
针对多样化、可选择性的丧葬服务需求,清单同步规范了11项非基本服务的收费范围,避免不合理溢价。
如遗体更衣(400-680元/具)、化妆(200-350元/具)等服务,按不同状况与状态浮动定价;
特殊遗体处理(100-3000元/项)、特需告别服务(940-3880元/小时)等服务项目,根据实际耗材、场地规模等确定最终费用;
殡葬用品(寿衣类每项1500元以下、装饰类每项5000元以下等),按进销差价合理确定收费标准。
管理升级 服务透明化
相关政策还明确,我市殡葬服务机构需严格按“两张清单”实行清单化管理,“两张清单”外不得设立其他收费项目、不得收取其他费用。
基本服务通过政府保障降低民生成本,非基本服务通过区间定价规范市场行为,既满足“逝有所安”,告慰逝者、宽慰生者的基本需求,也为多样化服务提供了清晰的使用指引。
具体清单

-我已经到底线啦-


暂时没有评论