
为深入贯彻习近平总书记关于教育的重要论述、全国教育大会精神和《教育强国建设规划纲要(2024—2035年)》精神,总结和推广地方教育创新经验,推动教育高质量发展,加快建设教育强国,北京师范大学拟于2025年11月15—16日在珠海举办第四届教育局长论坛。
论坛以“深化基础教育综合改革”为主题,围绕市县结合的基础教育管理体制改革、优化区域教育资源配置、推进高中阶段学校多样化发展、推行小班化个性化教育、深化中考招生改革等主要议题深入交流。
论坛将邀请民进中央领导、教育部领导、著名教育家、知名教育学者、各地教育局局长围绕主题进行政策研讨、学术交流、思想碰撞、智慧分享等。
第四届教育局长论坛与第七届教博会同期在珠海召开。分享论坛盛宴,博览改革盛况!
一、论坛主题
深化基础教育综合改革
二、举办单位
主办:北京师范大学
承办:北京师范大学中国教育与社会发展研究院
协办:北京师范大学出版集团、中关村互联网教育创新中心、北京师范大学珠海校区、珠海市教育局
三、时间和地点
时间:2025年11月15—16日
地点:珠海国际会展中心(珠海市香洲区银湾路1663号)
四、组织方式
本届论坛与第七届教博会统筹举办
五、参加对象
全国市(地)县(区)教育局局长(教委主任)、教科院长、校长代表
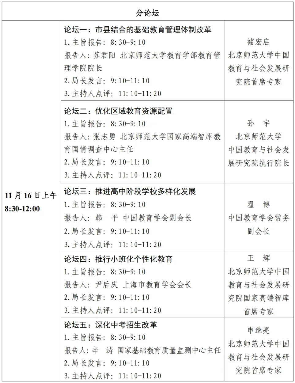
六、议程安排



七、论坛预约
1.扫码预约
请先扫描教博会通道二维码,通过观众入口完成报名,随后扫描第四届教育局长论坛二维码,报名参加该论坛。


2.联系人
北京师范大学中国教育与社会发展研究院
王老师(010-58806614,13811996299微信同号)
八、其他事项
论坛属公益活动,不收取任何会议费、宣传费等。往返交通费、住宿费回原单位报销。
九、交通
会务组在珠海和深圳机场集中时间段安排大巴车:
珠海机场集合处:国内到达出口(请您关注接机牌“欢迎您出席第四届教育局长论坛”)。
发车时间:13:00,15:00,17:00,19:00,21:00
深圳机场集合处:国内到达出口(请您关注接机牌“欢迎您出席第四届教育局长论坛”)。
发车时间:12:00,15:00,18:00,21:00


为深入贯彻习近平总书记关于教育的重要论述、全国教育大会精神和《教育强国建设规划纲要(2024—2035年)》精神,总结和推广地方教育创新经验,推动教育高质量发展,加快建设教育强国,北京师范大学拟于2025年11月15—16日在珠海举办第四届教育局长论坛。
论坛以“深化基础教育综合改革”为主题,围绕市县结合的基础教育管理体制改革、优化区域教育资源配置、推进高中阶段学校多样化发展、推行小班化个性化教育、深化中考招生改革等主要议题深入交流。
论坛将邀请民进中央领导、教育部领导、著名教育家、知名教育学者、各地教育局局长围绕主题进行政策研讨、学术交流、思想碰撞、智慧分享等。
第四届教育局长论坛与第七届教博会同期在珠海召开。分享论坛盛宴,博览改革盛况!
一、论坛主题
深化基础教育综合改革
二、举办单位
主办:北京师范大学
承办:北京师范大学中国教育与社会发展研究院
协办:北京师范大学出版集团、中关村互联网教育创新中心、北京师范大学珠海校区、珠海市教育局
三、时间和地点
时间:2025年11月15—16日
地点:珠海国际会展中心(珠海市香洲区银湾路1663号)
四、组织方式
本届论坛与第七届教博会统筹举办
五、参加对象
全国市(地)县(区)教育局局长(教委主任)、教科院长、校长代表
六、议程安排



七、论坛预约
1.扫码预约
请先扫描教博会通道二维码,通过观众入口完成报名,随后扫描第四届教育局长论坛二维码,报名参加该论坛。


2.联系人
北京师范大学中国教育与社会发展研究院
王老师(010-58806614,13811996299微信同号)
八、其他事项
论坛属公益活动,不收取任何会议费、宣传费等。往返交通费、住宿费回原单位报销。
九、交通
会务组在珠海和深圳机场集中时间段安排大巴车:
珠海机场集合处:国内到达出口(请您关注接机牌“欢迎您出席第四届教育局长论坛”)。
发车时间:13:00,15:00,17:00,19:00,21:00
深圳机场集合处:国内到达出口(请您关注接机牌“欢迎您出席第四届教育局长论坛”)。
发车时间:12:00,15:00,18:00,21:00

-我已经到底线啦-


暂时没有评论