近日,珠海市科技发展促进会正式公布2022年创新珠海科学技术奖获奖名单,29个项目获奖。其中“肝脏疾病全程管理新策略与转化应用”“高效磁阻变频涡旋压缩机研发及应用”以及“基于血氧饱和度信号的呼吸率监测技术及其在病人监护仪器中的应用”3个项目斩获科技进步奖特等奖。
据悉,本年度创新珠海科学技术奖共评出科技进步奖特等奖3项,科技进步奖一等奖6项,科技进步奖二等奖10项;自主创新促进奖一等奖2项,自主创新促进奖二等奖3项,自主创新促进奖三等奖5项。
肝脏疾病防治有了新策略
由珠海市人民医院、暨南大学、广州普锐生物科技有限公司联合申报的“肝脏疾病全程管理新策略与转化应用”项目,基于目前临床对肝脏疾病尚无完善的全疗程防治管理方案的现状,项目团队围绕肝脏疾病的各个发展阶段,建立了临床治疗新策略,开发了全程管理新体系,构建了相关基础研究及成果转化应用平台,牵头制定了临床诊疗规范和专家共识,取得了系列创新成果,为我国特别是珠海肝脏疾病的防治做出了贡献。
涡旋压缩机不再“卡脖子”
“高效磁阻变频涡旋压缩机研发及应用”项目由珠海格力电器股份有限公司、珠海格力节能环保制冷技术研究中心有限公司、珠海凌达压缩机有限公司申报。项目组经过近10年的潜心研究,攻克了涡旋压缩机分析方法到设计生产的一系列难题,在国内首次实现了高效磁阻变频涡旋压缩机的产业化生产,形成了多项关键创新技术,2019年通过了中国机械工业联合会组织的科技成果鉴定,总体技术达到国际领先水平。
项目具有完备的自主知识产权,获得授权发明专利18项,高效磁阻变频涡旋压缩机先后获得“广东省高新技术产品”“2021中国制冷展创新产品”等荣誉,打破了外资品牌对涡旋压缩机的技术垄断,提高了多联机、新能源客车空调等国产商用制冷设备的竞争力和话语权,未来可进一步拓展到冷水机、热泵热水器以及冷冻冷藏等多个领域,持续推动变频涡旋行业的技术升级。
呼吸率检测技术国内首创
广东宝莱特医用科技股份有限公司申报的“基于血氧饱和度信号的呼吸率监测技术及其在病人监护仪器中的应用”项目,其技术创新性主要在于,是国内首创基于血氧光电容积脉搏波(PPG)提取呼吸信号进而实现呼吸率同步监测,具有自主知识产权,其中发明专利5项、实用新型专利7项、外观专利5项、计算机软件著作权登记证6项、医疗器械产品注册证15项。
该项目关键技术已经应用于公司的所有监护产品及血氧仪等产品。在全球新冠肺炎疫情中,无论是2020年出口额超过1亿美金的重症监护仪,还是2022年援助香港近35万台的血氧仪,都是采用基于血氧光电容积脉搏信号的呼吸波形提取技术及呼吸率计算方法,公司正在及后续开发的新产品也将应用本关键技术,以此不断加强推动医疗设备国产化力度。
完整名单
科技进步奖 · 特等奖

科技进步奖 · 一等奖

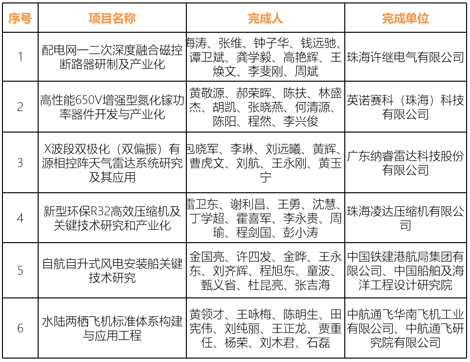
科技进步奖 · 二等奖

自主创新促进奖 · 一等奖

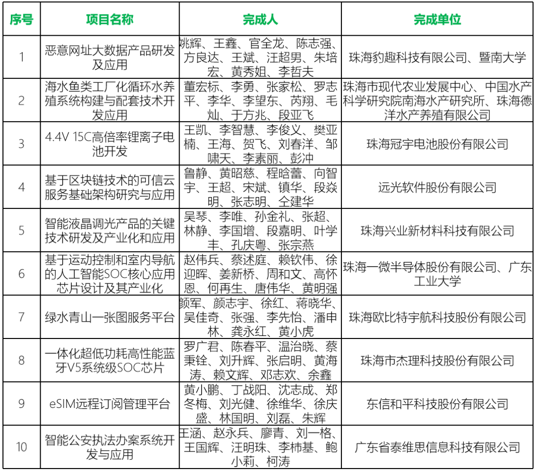
自主创新促进奖 · 二等奖

自主创新促进奖 · 三等奖


近日,珠海市科技发展促进会正式公布2022年创新珠海科学技术奖获奖名单,29个项目获奖。其中“肝脏疾病全程管理新策略与转化应用”“高效磁阻变频涡旋压缩机研发及应用”以及“基于血氧饱和度信号的呼吸率监测技术及其在病人监护仪器中的应用”3个项目斩获科技进步奖特等奖。
据悉,本年度创新珠海科学技术奖共评出科技进步奖特等奖3项,科技进步奖一等奖6项,科技进步奖二等奖10项;自主创新促进奖一等奖2项,自主创新促进奖二等奖3项,自主创新促进奖三等奖5项。
肝脏疾病防治有了新策略
由珠海市人民医院、暨南大学、广州普锐生物科技有限公司联合申报的“肝脏疾病全程管理新策略与转化应用”项目,基于目前临床对肝脏疾病尚无完善的全疗程防治管理方案的现状,项目团队围绕肝脏疾病的各个发展阶段,建立了临床治疗新策略,开发了全程管理新体系,构建了相关基础研究及成果转化应用平台,牵头制定了临床诊疗规范和专家共识,取得了系列创新成果,为我国特别是珠海肝脏疾病的防治做出了贡献。
涡旋压缩机不再“卡脖子”
“高效磁阻变频涡旋压缩机研发及应用”项目由珠海格力电器股份有限公司、珠海格力节能环保制冷技术研究中心有限公司、珠海凌达压缩机有限公司申报。项目组经过近10年的潜心研究,攻克了涡旋压缩机分析方法到设计生产的一系列难题,在国内首次实现了高效磁阻变频涡旋压缩机的产业化生产,形成了多项关键创新技术,2019年通过了中国机械工业联合会组织的科技成果鉴定,总体技术达到国际领先水平。
项目具有完备的自主知识产权,获得授权发明专利18项,高效磁阻变频涡旋压缩机先后获得“广东省高新技术产品”“2021中国制冷展创新产品”等荣誉,打破了外资品牌对涡旋压缩机的技术垄断,提高了多联机、新能源客车空调等国产商用制冷设备的竞争力和话语权,未来可进一步拓展到冷水机、热泵热水器以及冷冻冷藏等多个领域,持续推动变频涡旋行业的技术升级。
呼吸率检测技术国内首创
广东宝莱特医用科技股份有限公司申报的“基于血氧饱和度信号的呼吸率监测技术及其在病人监护仪器中的应用”项目,其技术创新性主要在于,是国内首创基于血氧光电容积脉搏波(PPG)提取呼吸信号进而实现呼吸率同步监测,具有自主知识产权,其中发明专利5项、实用新型专利7项、外观专利5项、计算机软件著作权登记证6项、医疗器械产品注册证15项。
该项目关键技术已经应用于公司的所有监护产品及血氧仪等产品。在全球新冠肺炎疫情中,无论是2020年出口额超过1亿美金的重症监护仪,还是2022年援助香港近35万台的血氧仪,都是采用基于血氧光电容积脉搏信号的呼吸波形提取技术及呼吸率计算方法,公司正在及后续开发的新产品也将应用本关键技术,以此不断加强推动医疗设备国产化力度。
完整名单
科技进步奖 · 特等奖

科技进步奖 · 一等奖

科技进步奖 · 二等奖

自主创新促进奖 · 一等奖

自主创新促进奖 · 二等奖

自主创新促进奖 · 三等奖


暂时没有评论