进入流感高发季,你的周围是不是已经有不少人“中招”?
2025年《中国流感抗病毒药物联合使用专家共识》(下称“共识”)明确:早期抗病毒是关键。目前我国批准上市、使用最广泛的抗病毒药物主要包括奥司他韦和玛巴洛沙韦,两种药物到底应该怎么选?
中山大学孙逸仙纪念医院急诊科主任医师宋凤卿、主治医师王鹏飞为我们带来解答。
【省流版】
1.及时用药:流感治疗的关键是“早”,出现发热、肌肉酸痛等症状,及时通过核酸检测、血清学检测等方法明确诊断,确认是流感后使用抗病毒药物;症状出现后48小时内服药,才能缩短病程、降低重症风险;
2.普通流感:两者任选一种
·奥司他韦(适用广,安全性数据充分,5天疗程);
·玛巴洛沙韦(服药方便,单剂服用,一次即可完成常规治疗);
3.特殊人群(孕妇、5岁以下儿童):首选奥司他韦,避免盲目用药。
4.重症/耐药/免疫抑制(如化疗、移植患者):可在医生指导下联合奥司他韦+玛巴洛沙韦。
5.温馨提醒:两种药物皆不能作为预防流感药服用;奥司他韦会引起消化道反应尽量随餐服用,玛巴洛沙韦最好不要与牛奶、奶制品或者含钙量高的饮料服用。
【详细版】
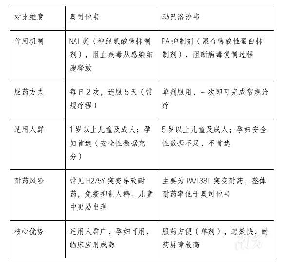
一、核心区别速览:两种药到底不一样在哪?

二、怎么选?2025共识:看人选,看病情
核心原则:优先单药治疗,个体化选择,不盲目追求“贵药”“新药”。
1.普通流感(非高危人群):任选其一即可。
·怕麻烦、追求便捷选玛巴洛沙韦(单剂);
·担心安全性数据、服药依从性好可选奥司他韦(5天疗程)。
2.孕妇:首选奥司他韦!玛巴洛沙韦安全性数据不足,法匹拉韦有生殖毒性,均不推荐。
3.儿童:5岁以下选奥司他韦(唯一适用);5岁以上可根据病情选玛巴洛沙韦,重症需遵医嘱。
4.老年/有基础病:优先奥司他韦,需调整肾功能剂量;若对奥司他韦耐药,可换用或联用玛巴洛沙韦。
5.免疫抑制人群(如化疗、移植患者):病毒清除慢、耐药风险高,可考虑奥司他韦与玛巴洛沙韦序贯或联合使用。
三、能联合用吗?2025共识:这些情况才考虑!
共识明确:联合治疗不是常规操作,仅针对特定高危人群,需医生评估后进行!以下是推荐联合的场景:
·重症/危重症流感:强烈推荐奥司他韦+玛巴洛沙韦(推荐强度A),可快速抑制病毒、降低死亡率;
·单药治疗无效/耐药:奥司他韦耐药者,可联用法匹拉韦;玛巴洛沙韦耐药者,可联用奥司他韦(能抑制耐药变异);
·免疫抑制人群:病毒载量高、病情迁延,可序贯(奥司他韦换玛巴洛沙韦或反之)或联合使用。
四、必看注意事项:安全用药别忽视
·耐药监测:重症或治疗反应差者,建议做耐药基因检测,避免用无效药物。
·不良反应:奥司他韦可能引发恶心、呕吐(饭后吃可缓解);玛巴洛沙韦偶见腹泻、头痛,多为轻中度,严重不适需停药就医。
·特殊禁忌:法匹拉韦禁用于孕妇、哺乳期女性;玛巴洛沙韦不建议用于肾功能严重不全者。
·药物相互作用:联合用药时需排查相互作用(如奥司他韦与多数药物无冲突,但玛巴洛沙韦需避免与乳制品同服)。
·疗效监测:治疗后48小时、5天需评估症状,重症患者需缩短监测间隔,及时调整方案。
进入流感高发季,你的周围是不是已经有不少人“中招”?
2025年《中国流感抗病毒药物联合使用专家共识》(下称“共识”)明确:早期抗病毒是关键。目前我国批准上市、使用最广泛的抗病毒药物主要包括奥司他韦和玛巴洛沙韦,两种药物到底应该怎么选?
中山大学孙逸仙纪念医院急诊科主任医师宋凤卿、主治医师王鹏飞为我们带来解答。
【省流版】
1.及时用药:流感治疗的关键是“早”,出现发热、肌肉酸痛等症状,及时通过核酸检测、血清学检测等方法明确诊断,确认是流感后使用抗病毒药物;症状出现后48小时内服药,才能缩短病程、降低重症风险;
2.普通流感:两者任选一种
·奥司他韦(适用广,安全性数据充分,5天疗程);
·玛巴洛沙韦(服药方便,单剂服用,一次即可完成常规治疗);
3.特殊人群(孕妇、5岁以下儿童):首选奥司他韦,避免盲目用药。
4.重症/耐药/免疫抑制(如化疗、移植患者):可在医生指导下联合奥司他韦+玛巴洛沙韦。
5.温馨提醒:两种药物皆不能作为预防流感药服用;奥司他韦会引起消化道反应尽量随餐服用,玛巴洛沙韦最好不要与牛奶、奶制品或者含钙量高的饮料服用。
【详细版】
一、核心区别速览:两种药到底不一样在哪?

二、怎么选?2025共识:看人选,看病情
核心原则:优先单药治疗,个体化选择,不盲目追求“贵药”“新药”。
1.普通流感(非高危人群):任选其一即可。
·怕麻烦、追求便捷选玛巴洛沙韦(单剂);
·担心安全性数据、服药依从性好可选奥司他韦(5天疗程)。
2.孕妇:首选奥司他韦!玛巴洛沙韦安全性数据不足,法匹拉韦有生殖毒性,均不推荐。
3.儿童:5岁以下选奥司他韦(唯一适用);5岁以上可根据病情选玛巴洛沙韦,重症需遵医嘱。
4.老年/有基础病:优先奥司他韦,需调整肾功能剂量;若对奥司他韦耐药,可换用或联用玛巴洛沙韦。
5.免疫抑制人群(如化疗、移植患者):病毒清除慢、耐药风险高,可考虑奥司他韦与玛巴洛沙韦序贯或联合使用。
三、能联合用吗?2025共识:这些情况才考虑!
共识明确:联合治疗不是常规操作,仅针对特定高危人群,需医生评估后进行!以下是推荐联合的场景:
·重症/危重症流感:强烈推荐奥司他韦+玛巴洛沙韦(推荐强度A),可快速抑制病毒、降低死亡率;
·单药治疗无效/耐药:奥司他韦耐药者,可联用法匹拉韦;玛巴洛沙韦耐药者,可联用奥司他韦(能抑制耐药变异);
·免疫抑制人群:病毒载量高、病情迁延,可序贯(奥司他韦换玛巴洛沙韦或反之)或联合使用。
四、必看注意事项:安全用药别忽视
·耐药监测:重症或治疗反应差者,建议做耐药基因检测,避免用无效药物。
·不良反应:奥司他韦可能引发恶心、呕吐(饭后吃可缓解);玛巴洛沙韦偶见腹泻、头痛,多为轻中度,严重不适需停药就医。
·特殊禁忌:法匹拉韦禁用于孕妇、哺乳期女性;玛巴洛沙韦不建议用于肾功能严重不全者。
·药物相互作用:联合用药时需排查相互作用(如奥司他韦与多数药物无冲突,但玛巴洛沙韦需避免与乳制品同服)。
·疗效监测:治疗后48小时、5天需评估症状,重症患者需缩短监测间隔,及时调整方案。
-我已经到底线啦-


暂时没有评论