近日,“体重管理”相关话题
再上热搜第一!

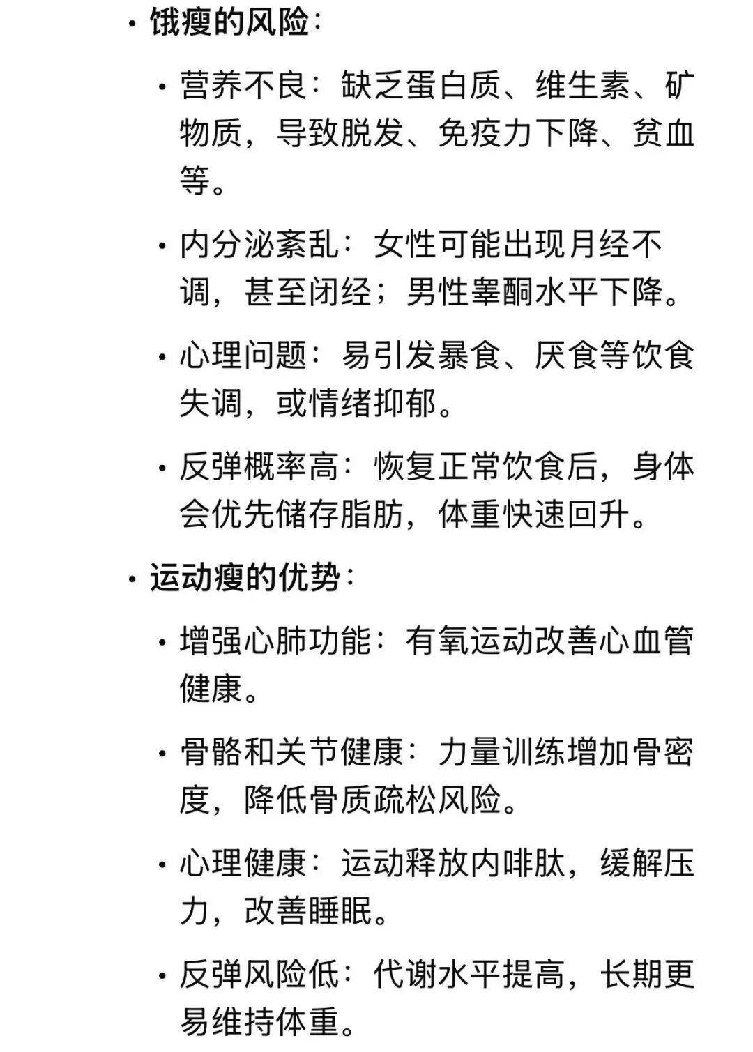
饿瘦和运动瘦的区别是什么?
不少网友感慨:
明明知道有区别
却是既管不住嘴又不想动




当我们把这个问题交给DeepSeek,仅在“健康影响差异”这一点上,它给出的看法是——

首都医科大学附属北京朝阳医院营养科主任、减重医生贾凯表示,想要快速瘦下来,最终的方法还是少吃,限制热量的摄入。
举例说明,平时慢跑1小时,大约消耗600千卡左右的能量,而600千卡其实就是一包炸薯条。
贾凯表示,对于想要减肥却又管不住嘴的人群,吃包薯条可能就是3分钟的事,却需要1个小时才能消耗掉,从这个效率看,想要真正的瘦下来,还是应该努力把嘴管住。

但有研究尝试让一群人只运动不少吃,结果发现,这组人3个月体重只减轻了1斤,但是他们的腰围减了3.1厘米。
“丁香医生”发文称,很多同类型研究都有相似的发现,运动即使体重不变,维度都会有较大的改善,甚至还能改善胰岛素抵抗、空腹血糖,效果让人刮目相看。
如果你追求的是体重秤上的数字变小,那饿瘦看起来会更高效。但如果你真的是想要减肥、变瘦、显身材,运动能带来扎实的效果。

一组每天少吃500大卡热量而不运动,另一组每天通过运动消耗500大卡热量(约1小时)而不少吃
这一观点也得到了营养师顾中一的认可,如果你只追求短期快速降低体重数字,那少吃效果更快,但从长期健康减重角度还是劝你运动,毕竟减肥从来不是一时的事,而是一种生活方式。
近些年,许多明星都推荐过自己的减肥食谱,并引发大量效仿。
中南大学湘雅三医院营养科主任刘敏表示,明星为了在短时间内呈现更好的上镜效果,采取的饮食模式都比较极端,大部分都需要专业人士参与,盲目模仿易营养不良,基础代谢降低,肌肉含量流失,易反弹,导致越减越难、越减越弹。
刘敏建议,最健康稳妥的方式就是在平衡膳食的基础上减少热量摄入,做到吃动平衡。饮食方面注意以下几点:
1、不吃高糖食物,比如含糖饮料、甜品、奶茶、蛋糕或者甜度较高的水果等。
2、少油、少盐、适量吃坚果(因为坚果的能量比较高),像麻辣烫、辣条这样的高热量食物不要吃。
3、每顿饭吃到七分饱即可,吃饭按照“先吃菜,再吃蛋白质,最后吃主食”的顺序。
4、吃饭时要细嚼慢咽,一口主食至少嚼5下,不要汤泡饭,待有饱腹感后就放下筷子。
需要注意的是,减重速度并非越快越好。世界卫生组织建议,非专业人员指导的自行减重,平均每周下降不超过0.5-1千克。养成良好的饮食方式,再搭配积极锻炼,这样才能健康地瘦下来。
饿瘦或者运动瘦
你有什么经验要分享吗——
综合:生命时报、科普中国、丁香医生、营养师顾中一、网友评论等
封面图:新华社编辑:庞晓丹 责任编辑:阳紫微
近日,“体重管理”相关话题
再上热搜第一!

饿瘦和运动瘦的区别是什么?
不少网友感慨:
明明知道有区别
却是既管不住嘴又不想动




当我们把这个问题交给DeepSeek,仅在“健康影响差异”这一点上,它给出的看法是——

首都医科大学附属北京朝阳医院营养科主任、减重医生贾凯表示,想要快速瘦下来,最终的方法还是少吃,限制热量的摄入。
举例说明,平时慢跑1小时,大约消耗600千卡左右的能量,而600千卡其实就是一包炸薯条。
贾凯表示,对于想要减肥却又管不住嘴的人群,吃包薯条可能就是3分钟的事,却需要1个小时才能消耗掉,从这个效率看,想要真正的瘦下来,还是应该努力把嘴管住。

但有研究尝试让一群人只运动不少吃,结果发现,这组人3个月体重只减轻了1斤,但是他们的腰围减了3.1厘米。
“丁香医生”发文称,很多同类型研究都有相似的发现,运动即使体重不变,维度都会有较大的改善,甚至还能改善胰岛素抵抗、空腹血糖,效果让人刮目相看。
如果你追求的是体重秤上的数字变小,那饿瘦看起来会更高效。但如果你真的是想要减肥、变瘦、显身材,运动能带来扎实的效果。

一组每天少吃500大卡热量而不运动,另一组每天通过运动消耗500大卡热量(约1小时)而不少吃
这一观点也得到了营养师顾中一的认可,如果你只追求短期快速降低体重数字,那少吃效果更快,但从长期健康减重角度还是劝你运动,毕竟减肥从来不是一时的事,而是一种生活方式。
近些年,许多明星都推荐过自己的减肥食谱,并引发大量效仿。
中南大学湘雅三医院营养科主任刘敏表示,明星为了在短时间内呈现更好的上镜效果,采取的饮食模式都比较极端,大部分都需要专业人士参与,盲目模仿易营养不良,基础代谢降低,肌肉含量流失,易反弹,导致越减越难、越减越弹。
刘敏建议,最健康稳妥的方式就是在平衡膳食的基础上减少热量摄入,做到吃动平衡。饮食方面注意以下几点:
1、不吃高糖食物,比如含糖饮料、甜品、奶茶、蛋糕或者甜度较高的水果等。
2、少油、少盐、适量吃坚果(因为坚果的能量比较高),像麻辣烫、辣条这样的高热量食物不要吃。
3、每顿饭吃到七分饱即可,吃饭按照“先吃菜,再吃蛋白质,最后吃主食”的顺序。
4、吃饭时要细嚼慢咽,一口主食至少嚼5下,不要汤泡饭,待有饱腹感后就放下筷子。
需要注意的是,减重速度并非越快越好。世界卫生组织建议,非专业人员指导的自行减重,平均每周下降不超过0.5-1千克。养成良好的饮食方式,再搭配积极锻炼,这样才能健康地瘦下来。
饿瘦或者运动瘦
你有什么经验要分享吗——
综合:生命时报、科普中国、丁香医生、营养师顾中一、网友评论等
封面图:新华社编辑:庞晓丹 责任编辑:阳紫微
-我已经到底线啦-


暂时没有评论